Startseite
Wir über uns
Selbstverständnis
Vorstand
Geschäftsführung
Kinderschutzbeauftragte
Mitarbeitendenvertretung
Mitglied werden
Spenden
Stellenanzeigen
Hilfen zur Erziehung
Ambulante Hilfen
Betreutes Wohnen
Tagesgruppe
Schulsozialarbeit
BbS „Gutjahr“
BbS III „ J.C. v. Dreyhaupt“
BbS V für Gesundheit, Körperpflege und Sozialpädagogik
Grundschule „Johannesschule“
Förderzentrum Pestalozzischule
Sekundarschule Halle-Süd
Jugendsozialarbeit
Jugendbüro Süd
Jugendbüro West
Projekt: "Junge Eltern(teile)"
Kompetenzagentur Halle
Schulwerkstatt
Unsere Leitlinien
M.O.V.E. Grundschulkinder
M.O.V.E. Beratung & Begleitung
M.O.V.E. Lernortverlagerung
Besondere Klasse/ Werk-statt-Schule
Fanprojekt für (H)alle
Am Spieltag
Fanhaus
Gremienarbeit
Jugendarbeit
tumult Beratung
taff-zusammen stark
Koordinierungsstelle Stadtjugendring Halle (Saale)
Wegweiser
Kurzinterventionen
Schnellkurse
Sozialer Trainingskurs
Nachbetreuung
Betreuungsweisung
Kontakt
Wir über uns
Selbstverständnis
Vorstand
Geschäftsführung/ Verwaltung
Kinderschutzbeauftrage
Mitarbeitendenvertretung
Mitglied werden
Spenden
Stellenanzeigen
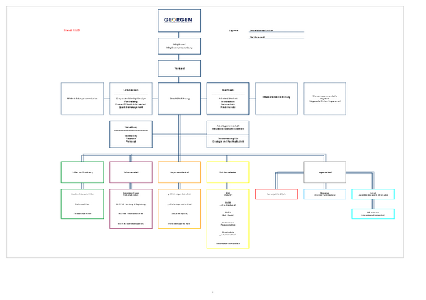
Organigramm